单招
招生代码:12401
导航切换
首页
单招政策
专业介绍
招生计划
招生公告
资格查询
录取查询
联系我们
招生网
就业网
返回主站
学院首页
>
单招网
>
单招政策
>
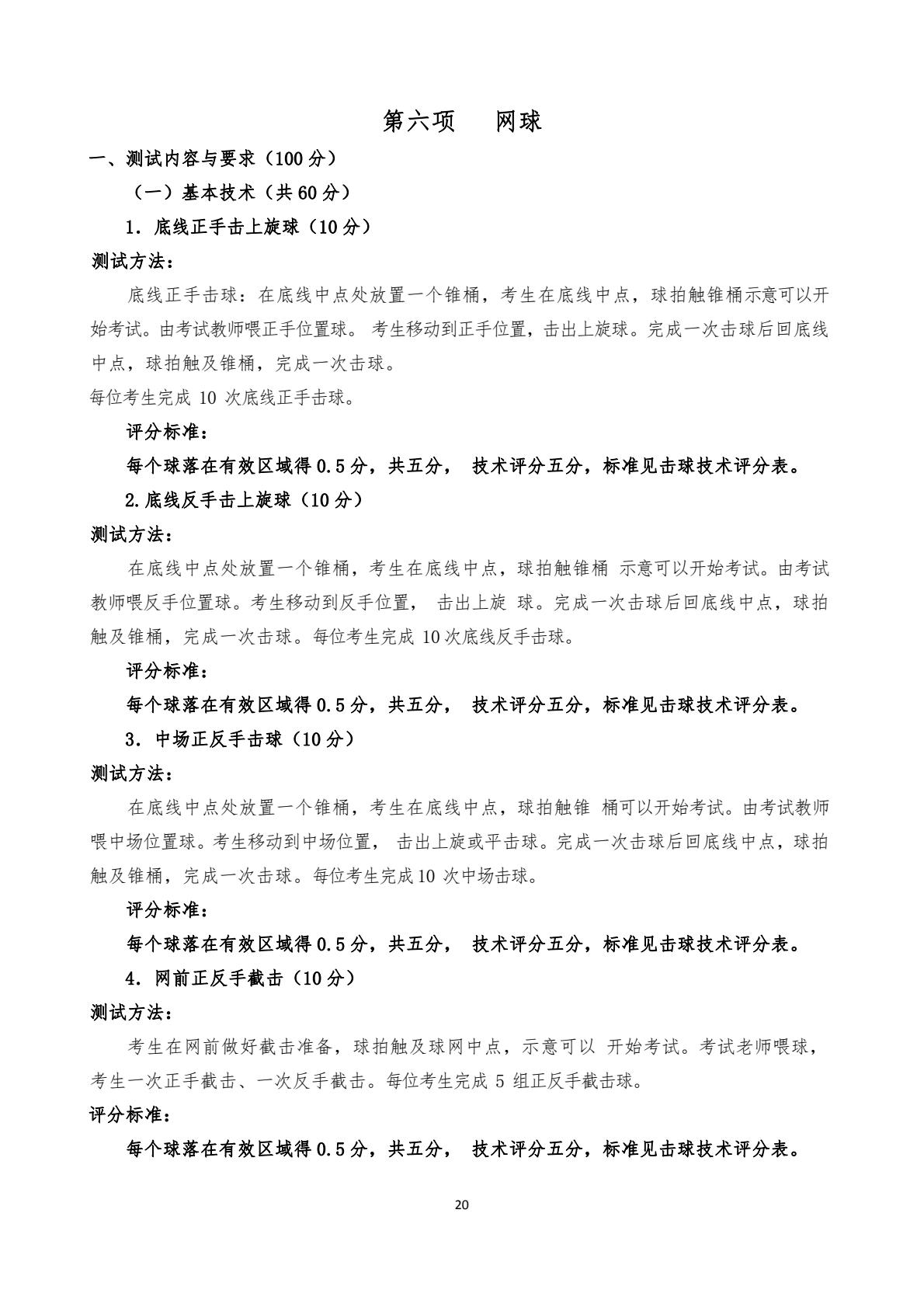
湖南商务职业技术学院2024年艺术、体育特长生高职单招方案
来源:招生就业处 时间:2024-01-30
湖南商务职业技术学院2024年艺术体育特长生招生方案
上一篇:
湖南商务职业技术学院2024年单招章程
下一篇:
关于做好2024年普通高校招生职业技能赛事获奖学生推荐免试工作的通知
公众号
移动门户
返回顶部